欧洲杯体育
(图片开端:视觉中国)
蓝鲸新闻 8 月 13 日讯(记者 王婉莹)校招季、假期实习,求职心切的学子们早早凡俗撒网但愿谋得一份可以的实习或老成岗亭,殊不知,我方也成为付费实习内推、有偿口试辅导等诈骗罗网的方针"猎物"。
蓝鲸新闻记者打听发现,咫尺,酬酢平台上的付费实习内推、有偿口试辅导等骗局热度又起,不少帖子直言无教养也能"保过"摩根士丹利、中信证券、华泰证券等头部券商实习岗亭,长途实习三个月技能 7000 元,线下实地实习三个月收费 3 万,机构的金字牌号成为中介叫价的底气。
从记者拿到的机构办事经过先容来看,关联产业链已然十分红熟。但在采访交流中,讼师暗意,所谓的"公约""合同"在法律效用上要打问号,而公约中被刻意弄脏的"协助央求"等条目,实为中介躲藏牵累的翰墨游戏,后续维权老本高。再者,部分所谓的实习,在券商的系统中可能查不到记载,一朝实习作秀见地,还可能给我方的简历形成"瑕疵"。
头部券商万元"保过"
怎么借助第三方力量"拿到"一个 offer?记者以零实习教养的金融专科学生身份在酬酢平台计议了多个自称"头部券商里面东说念主士"或"资深业内东说念主士"的账号,对方均直言"需要付费",并携带添加计议方式进一步同样,肤浅证明配景后,便喜悦会根据履历配景情况匹配 3-5 个岗亭供参考遴荐。
有中介向记者出示该公司的办事经过,看似十分完善,包括学员意向同样,学员简历筛选;服气实习岗亭、入职技能、可实习时长;签署老成内推办事公约;安排电话或现场口试,告知入职;拿到 offer,交纳尾款;再到辞职前一周,出具保举信。

(图片开端:中介机构提供)
多家机构提供的实习内推分为线上与线下两种,价差较大。在某中介提供的选项中,线下实习价钱最高,明码标价 1 个月 12800 元,2 个月 19800 元,3 个月 25800 元,其卖点在于可出具实习证明、保举信并配合背调。
记者实测,小红书平台上"求职师姐小 y "报价长途实习 7 千元起,实地实习则高达 1.8 万元起;另一位" lvy 带你拿 offer "线上收费 9 千元至 1.6 万元,线下收费 1.7 万元至 3 万元。
对于实习方式的价差,中介解释称其所提供的长途实习分两类:一类是含金量较低的长途非老成实习,该中介暗意,这种实习技能相对短一些,一般一个月,最终获利莫得盖印的实习证明,提供保举信,相宜低年齿学生,价钱相对较低;另一类是长途老成实习,价钱与线下看皆,提供实习证明和保举信,可用于公共硕士央求及求职简历。有中介坚称,"不管长途非老成实习、长途老成照旧线下实习,使命内容莫得任何鉴别,线下幸免不了需要给导师作念点其他的事情,线上实习仅仅弗成和导师共事面对面交流。"
尽管记者暗意我方毫无关联教养上风,多家机构仍喜悦可" 100% 保 offer ",且提供的备选实习公司清一色为高盛、摩根士丹利、中金公司、中信证券、华泰证券、国泰海通证券、招商证券等着名金融机构,岗亭波及投行、斟酌所、量化等中枢岗亭。
而带有拐骗性质的中介,还会伪造与券商"联接"的公约,或在一又友圈展示所谓"奏效案例",开采求职者付费。

(图片开端:记者与中介机构聊天记载)

(图片开端:中介机构辛勤)
其中一家中介机构向记者暗意,其所保举的几个岗亭都是企业联接的实习,顺利对接到面貌组,走里面保举渠说念,可以省却网申跟笔试的才能顺利单面,审核完简历,就能安排口试,至下发 offer 经过仅需 1-2 周。
但在券商里面东说念主士看来,"这是透彻不可能的,当今合规要求很严格。"
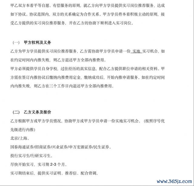
记者实测,一家名为初朴讲解的"留学生一站式求职办事平台",悉力于于提供"以效果导向性的保 offer 的求职内推办事"。在进一步证明意向后,该公司向记者提供了一份券商实地实习内推办事公约。公约内容骄慢,受托方乙目的托付方甲方学员提供实习岗亭保举办事,甲方学员将本着积极主动的原则,选择乙方提供的实习岗亭保举办事,并在乙方的协助下奏凯参预实习岗亭。
在公约中,波及机构包括国泰海通证券、招商证券、兴业证券、申万宏源证券、民生证券,岗亭指向投行实习生 / 行研实习生,实习期规矩后,提供实习证明、保举信、配合背调。甲目的乙方支付的实习办事费为 22000 元,前期支付定金 5000 元,拿到实习 offer 后支付尾款 17000 元。

(图片开端:中介机构提供合同)
公约明确,乙方为甲方学员提供实习岗亭保举办事,乙方需协助甲方学员央求一份实地实习契机,如在商定技能内推失败,则乙方在三个使命日内退还甲方沿途内推用度。
然而,这份看似"适宜"公约却笼罩精巧。有讼师向记者暗意,"付费的实习岗亭自己等于坐法当作,其合同的效用自始无效。"其以为,且仅就合同内容来看也存在争议,公约措辞均为"协助央求"之类,且未喜悦能百分百争取到关联岗亭,机构方存在躲藏风险的当作,若在本色功令判断中还需更多的事实细节和把柄佐证。
据天眼查信息,南京初朴讲解科技有限公司树立于 2024 年 9 月,参保东说念主数骄慢为 0 东说念主,吴晶晶为公功令东说念主及本质董事,捏股比例 90%,另一推进殷子杰捏股 10%,担任公司监事。概括情况来看,公司禀赋实力存疑。
有讼师对记者指出,"市面上好多这种灰产第三方平台都是无禀赋能够空壳公司,一朝付费后,时常濒临办事无法结束、退款繁难等问题。即便念念要维权,也时常堕入投诉无门的窘境。"
实习真假难"证明"
用钱换实习,那么换来的是"真确习"吗?谜底是无意。
脚下,部分造孽分子时常借机以提供口试、实习契机为幌子,导致少数求职心切的学生遭遇财力与元气心灵亏蚀。
一位前券商资深东说念主士向记者暗意,第三方机构暗意所能提供的岗亭真确性存疑,"比如摩根士丹利的岗亭就可能是失误的,据我所知外资行基本莫得线上实习一说,况且十分难进。"
也有业内东说念主士进一步向记者指出,中介所提供的岗亭多为部门暗里招募的"东说念主事备案岗"(俗称"小黑工"),"即学生实习信息不会录入公司系统,无老成合同。"咫尺市面上波及上述说起的两种长途办公,最终能托福的材料更多是电子证明能够手签实习证明,而非正规纸质鲜章的实习证明。
该东说念主士直言,"中介时常喜悦‘救援背调’,但机构系统很可能查不到记载。一朝被应聘企业核查,以致可能顺利拉黑简历。之前也有因被留学校方核查出实习经历有问题而被遣返的案例。"而更早前,市面上还存在部分中介与业务团队暗里分红的情况,"学生付费买经历,团队得回免费劳力,中介赚取数万元佣金,而学生却需要面对未知的业绩风险。"
讼师分析,"造孽中介诈骗学生不敢声张的心理,‘退款喜悦’本色难以结束。若中介在学生未知的情况下,向企业提供了伪善简历信息,在后续背调过程中,学生或濒临因作秀简历而取消实习履历能够使命契机的风险。"
事实上,对于付费实习内推等情况,券商也公开教唆风险。近日,中信证券就进了对于付费内推、有偿口试辅导等骗局的弥留教唆,暗意公司从未与任何第三方机构或个东说念主联接进行所谓的内推简历联接相干办事,不存在"保过""留用""付费内推""付费实习"等情况。中信建投证券也对外在示,公司未与任何其他第三方缔造任何形式的内推简历联接相干。

(图片开端:中信证券公众号)
"咫尺,付费内推、有偿口试辅导游走于法例的灰色地带。其当作可能组成合同诈骗或营业行贿,但因维权老本高、里面自查难度较大以及声誉费神等,难以根究中介的法律牵累,这也使得付费实习灰色产业更为薄情。"讼师补充说念。这也需要商场、机构捏续教唆风险、求职者擦亮眼睛,从官耿直规渠说念应聘。
(蓝鲸新闻 王婉莹 wangwanying@lanjinger.com ) 欧洲杯体育
XINWEN
最近,浙江大学杭州海外科创中心推出了内行最快的四足机器东说念主"黑豹",它不错结识跑出特出 10 米每秒的速率,与 100 米短跑判辨员的最快驰驱速率接近。 一秒跑 10 米有多难?这但是接近了东说念主类的判辨极限,唯一少数的顶尖判辨员才可能完结。这个速率不光是东说念主类的极限,关于机器东说念主来说也长短常贫苦的,它对大地和电流的条款齐相等高。 当今,掂量团队已运行下一代"黑豹"机器东说念主的掂量,并将机器东说念主的指标速率设定在了 15 米每秒。 (羊城晚报•羊城派概述央视军事、@央视网)开
2 月 8 日开yun体育网,广州车主叶先生发布的一条视频激发宥恕。叶先生称,我方的车窗被砸、车内 AED 竖立被拿走,但车内的备用手机、腕表、过年的利是等财物齐莫得亏本。叶先生示意,对方在进攻情况下破窗使用急救竖立,我方不会根究任何拖累。 2 月 9 日,羊城晚报记者磋商上叶先生。叶先生告诉记者,他已与使用 AED 的市民取得磋商,车辆和竖立的亏本在 1000 元操纵,而对方抵偿了 2000 元,多出来的部分,他会捐出去,"将这份爱心传递下去"。 "没猜想这件事能有这样多东说念主宥恕,但愿人
2 月 9 日,广州市番禺区长江数码花坛小区的业主萧先生向记者反应,小区内有两辆车被停在小区门口,烦嚣其他车辆平时收支,疑似因泊车位激勉纠纷。 据萧先生反馈,事情的缘故是上述两辆车车主以为他东谈主将车停在了自家的"固定车位",条目其挪走遭到拒却,这一转为自 2 月 8 日晚运行一经合手续近一天。 记者了解到,长江数码花坛小区建于 2000 年支配,跟着居民汽车领有量的增多,泊车难的问题也日益突显。萧先生向记者暗意,除两名业主合手有早期与小区建造商缔结的车位协议外,包括上述两辆车主在内的其余车主
哎,谁年青的时分没犯过傻?70岁的陈佩斯真挚,最近可果然火了一把!为啥?他开电动三轮车,两次翻进水沟啦!这画面,是不是有点喜感?别精致,他没啥大事儿,只是给我们这些看吵杂的,孝敬了一波令东说念主忍俊握住的段子。 先说说这翻车的事儿。视频里,陈佩斯真挚拄起首杖,精神头儿实足,开着辆小三轮,跟男儿陈大愚沿路,说是要重现畴昔他和老爷子陈强拍《父子老爷车》的经典场景。好家伙,这心劲儿,谁看了不说句佩服?可这现实嘛,跟你思的不太一样。车子一拐弯,哎哟喂,平直就进了水沟!这突发景况,把陈大愚吓坏了,马上喊
《 巨匠文摘 》逐日经典,良师汉典 01 吸烟 一大爷,咳嗽利害,让医生给望望。 医生说:且归少抽点烟吧。 且归一个多月大爷又来找医生了,咳嗽更利害了。 医生就问:让你少抽点烟,你抽些许啊? 大爷说:一天不到半盒啊。 医生又问:那你以前抽些许啊? 大爷说:以前我不会抽啊…… 哈哈,可见相通不到位,一切齐空费! 02 张开剩余76% 电话 手机响了,一看是我手足打来的,立马接听。 电话那头:“喂,手足,咱们有个工程形势,我肃肃招标,分4个标同期施工,由于赶工期,可平直进场施工,现时还有一个标段,